Fisch´s Projekte-Seite

Project start: May 2013

FPV Receiver, Transmitter



Die Funkübertragung verläuft Analog meist im 5,8 GHz Frequenzbereich. 2,4 GHz ist ebenfalls möglich und durch die etwas größere Wellenlänge etwas störunempfindlicher gegenüber Hindernissen, allerdings kommt es zu Problemen wenn eine 2,4 GHz Fernsteuerung verwendet wird.
Aufgrunddessen entschied ich mich für die 5,8 Ghz Variante.
Beliebte Sender und Empfänger sind die von Foxtech. Diese senden leider im E Band, sodass alle Frequenzen der 8 Kanäle außerhalb des in Deutschland zugelassenen Frequenzbereichs liegen. Diese lassen sich aber relativ einfach auf das A oder B Band umlöten. Eine empfehlenswerte Anleitung dazu hier: der-frickler.net

Hier erstmal meine Einkaufsliste:
Dazu möchte ich erwähnt haben, dass man in Deutschland ohne spezielle Erlaubnis mit maximal 25mW auf 5,8 GHz senden darf.
Den 200mW Sender habe ich mir lediglich geholt, um Vergleichstests durchzuführen. Mit den erlaubten 25mW (welche der 10mW Foxtech Sender eigendlich besitzt) lassen sich aber erstaunliche Reichweiten erziehlen.
Bei den Linsen war ich mir nicht sicher, welchen Blickwinkel ich besser finde und hab desswegen einfach zwei Zusätzliche Linsen dazugepackt. Die 2,1mm Linse hat dabei den größten Sichtwinkel.










RC305 Empfänger Band B Umbau



Als erstes war der Reciever dran. Dazu erst einmal die Platine herausholen.
Der eigendliche Receiver befindet sich auf der kleinen blauen Platine in der Mitte. Um an den eigendlichen Chip zu kommen, muss die Schirmung abgelötet werden. Mit etwas Ablötlitze ist das aber gut machbar.


Die Bezeichnung der Pins steht hier nützlicherweise direkt daneben. Allerdings sollte man diese lieber noch ein zweites mal mit dem Datenblatt des RTC6715 Datenblatt des RTC6715 vergleichen und durchmessen.


Auf Seite 7 des Datenblatts in der "Channel Selection Table" sind die drei Frequenzbänder aufgeführt und dessen BX und S Zustände. 1 Bedeutet dabei High, also offen (da intern pullups), 0 bedeutet Low, also eine Brücke oder Widerstand richtung Masse und X heißt, dass es Wurst ist.
Um also in das B Band zu wechseln genügt es, den BX Pin auf Masse zu legen (ein Widerstand oder eine Drahtbrücke auf das gegenüberliegende Pad reicht aus). Da ich den Receiver aber zwischen E und B Band umschaltbar machen wollte, habe ich eine sehr dünne Litze auf das BX Pad gelötet und an den 4. Dip Schalter geführt. Um alle 8 Kanäle auszuwählen reichen 3 Schalter aus (2 hoch 3), sodass der 4. unbenutzt ist.


Deckel wieder drauflöten und wieder zusammenschrauben.



Einen zweiten Receiver hab ich dann umschaltbar zwischen A- und B-Band gemacht.
Dazu legt man den BX fest auf Masse und verbindet S (Pin 48) mit dem 4. Dip-Schalter.
Wie im Bild zu sehen hab ich BX und S herausgeführt und BX anschließend auf die Massefläche gelötet. So kann ich später einfacher doch noch ins E-Band zurückwechseln.


RC305 RSSI


Um später Diversity über RSSI (Received Signal Strength Indicator) realisieren zu können muss das RSSI Signal herausgeführt werden.
Glücklicherweise existiert dafür bereits ein Lötanschluss am Modul. Da der Ausgang nicht direkt belastet werden darf benötigt man einen Impedanzwandler. Am einfachsten geht das mit dem LM358 Operationsverstärker.
Dazu werden der Ausgang (Pin 1) und der Invertierte Eingang (Pin 2) verbunden. Dort kann dann das RSSI Signal abgegriffen werden. Den nichtinvertierten Eingang (Pin 3) lötet man an den RSSI Ausgang des Funkmoduls, siehe Bild rechts. Desweiteren braucht der LM358 noch Masse an Pin 4 und +5V an Pin 8.

Da ich es nervig fand ein extra Anschluss am Gehäse anzubringen hab ich das RSSI Signal auf eine der 4 Poligen AV-Out Buchsen gelegt. Der RC305 kann eh nur Mono wesshalb der 4. Pin des AV-Out (also die Spitze des Steckers) überflüssig ist. Nachdem der kleine Kondensator (C9, Im Bild blau markiert) neben der 3.5mm Buchse abgelötet ist kann der Ausgang des RSSI-Puffers an die Buchse gelötet werden.


Zum Kurzschlussschutz hab ich den OpAmp großzügig in Schrumpfschlauch versteckt.
Auch sollte man nicht vergessen, am Gehäuse den teilweise umgebauten AV-Out zu beschriften, sonst wundert man sich später wenn der Umbau schon vergessen ist. Der zweite AV-Out funktioniert natürlich wie zuvor.

Die Spannung liegt am RSSI bei gutem Signal bei über 1,0V. Wird das Signal schlechter fällt die Spannung bis auf etwa 0,4V. Die Minimal und Maximalspannungswerte sind nicht allgemeingültig und schwanken je nach Modul.


10mW Sender Band B Umbau



Nun zum 10mW Sender: dieser war bei mir leider etwas Tricky.
Wie dem Datenblatt des RTC 6705 (leider offline?) auf Seite 2 zu entnehmen, ist BX auf Pin 4.
Leider stimmen hierbei (wie ich nach mehreren umlötaktionen endlich in einem Forum erfur) die Bezeichnungen auf der Platine nicht, da das Platinenlayout wohl zwischenzeitlich geändert wurde, leider aber nicht die Aufdrucke, sodass diese an der falschen Stelle sind. Also lieber zwei mal mehr durchmessen, als 20 mal auf der Platine rumbrutzeln und sich fragen, warum der nichts da Sendet wo es sein sollte.


200mW Sender Band B Umbau



Der 200mW Sender war weniger schwierig. Kurz Pins durchzählen, Leitbahn nachverfolgen und kleinen Draht drüberlöten.


RC305 5V Mod



Wie dem ein oder anderen Besitzer des RC305 bestimmt schon aufgefallen ist, wird dieser bei 12V nach einigen Minuten doch recht heiß.
Dies liegt an dem dort verbauten 5V Linearen Spannungsregler, welcher die überschüssigen 7V in Wärme umwandelt, was nebenbei noch recht ineffizient ist.
Also entweder man Betreibt den Receiver mit einem 2S Lipo (bzw. 7,5V) oder man überbrückt den 78M05 Spannungsregler und kümmert sich selber um die 5V.
Da ich den IC nur brücken und nicht komplett auslöten wollte hab ich eine Schutzdiode und eine Buchste auf den Ein- und Ausgang des Linearreglers gelötet. Um den Receiver dann mit 5V zu betreiben brauche ich lediglich eine verbundene Stiftleiste in die Buchse zu stecken.


Da ich alles später mit 12V betreiben möchte habe ich einen LM2576 Schaltregler mit Grundbeschaltung auf eine Lochrasterplatine aufgelötet.
Durch den Umbau auf einen effizienten Schaltregler lassen sich etwa 100mA einsparen: Vorher 237mA bei 12V, nachher nur noch 139mA.
Die fette Spule da hab ich übrigens durch eine bessere ersetzt.


TX5813 10mw Modul



Um die 5.8Ghz Foxtech Videosender auch etwas kleiner zu bauen gibt es für etwas günstiger das Modul ohne weitere Außenbeschaltung z.B. bei Foxtech.
Bei den folgenden Bildern hab ich bereits den Metalldeckel abgelötet um ebenfalls den weiter oben beschriebenen B- bzw. A-Band Mod durchzuführen.
Hier führe ich wieder Pin 3 (S, Lötpad ist hierbei wieder fälschlicherweise mit BX gekennzeichnet) und Pin 4 (BX, Lötpad neben der "0").


Nachdem das Metallblech wieder drauf war musste ich lediglich die beiden herausgeführten Kabel und die "Channelauswahlpins" Ch1,Ch2 und Ch3 an einen mindestens 5-Fach Dip Schalter löten. An die andere Seite der Dip-Schalterleiste kam dann noch Masse dran.
Was noch fehlt sind die Anschlüsse für Versorgungsspannung und Kamera. Dafür hab ich ein Servoverlängerungskabel durchgeknippst und beide Seiten entsprechende angelötet.
Die 5V Spannung bekommt der Sender direkt von einem BEC, indem er z.B. einfach direkt an den Empfänger (für die Steuerung) gesteckt wird. Da ich hier auf einen Spannungsregler verzichtet habe sollte man aufpassen, dass dort nicht viel mehr als 5V reingehn.

Die Schalterbelegung, vorallem von BX und S und welche Stellungen welches Band schalten, hab ich als Gedächtnisstütze oben drauf geklebt.


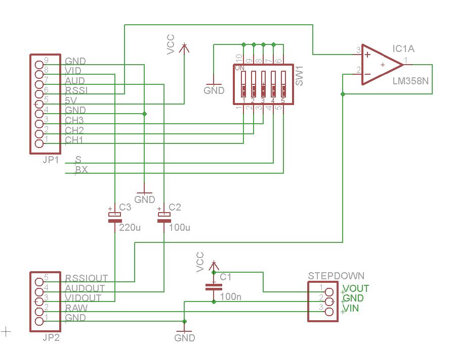
RX5808 Modul



Neben dem Sender gibt es auch das Receivermodul zu kaufen.
Links mal die Rückansicht mit der Pinbelegung.
Hier auch wieder ... B/A-Band Mod. Ebenfalls, wie beim Transmittermodul, beide Pins herausgeführt. Welche Pins das beim Receivermodul sind hab ich weiter oben schonmal beschrieben.


Hier noch ein paar Ingredienzien: wieder der überdimensionierte 8-Fach Dip (es werden wieder nur 5 davon benötigt), eine RP-SMA Buchse, ein Pololu 5V Stepup/Stepdown (D24V6F5) von Watterott, nen Lochrasterplatinenreststück und einen schnuckeligen LM358 für den RSSI Impedanzwandler (siehe weiter oben).


Jepp, ich gebs zu, der Anblick ist schockierend. Aber irgendwie musste ja alles auf die Platine drauf.


Der Schaltplan ist aber recht Übersichtlich. Die beiden Kondensatoren bei Video und Audio hab ich von dem RC305 ausgemessen. C3 müsste um genau zu sein ein 470uF sein, 220u tuns aber auch, sind ja wohl nur für das Filtern des Gleichspannungsanteils da (vermute ich).


An die Stiftleiste wird dann zu guter Letzt das Modul angelötet. Die beiden Kabel für S und BX werden direkt an den Dip-Schalter gelötet. Das Modul hägt somit nur an einer Seite an der Stiftleiste, damit es nicht unnötig viel sich in der Weltgeschichte rumbiegt klemmt ein Stück Schraumstoff oder sowas zwischen Modulplatine und Lochrasterplatine.


Das ganze Formschög eingeschrumpft und oben wieder eine kleine Tabelle drauf.


Mit etwas Klett auf der Rück- (oder ist es die Vorderseite) kann der minireceiver an den kleinen 7" Monitor geklettet werden. Mit einem 2S Lipo dazu hat man nun einen portablen Monitor mit 5.8Ghz Empfäger im A,B und E-Band.